走进路桥

学院概况

当前位置: 首页 >> 走进路桥 >> 学院概况 >> 正文

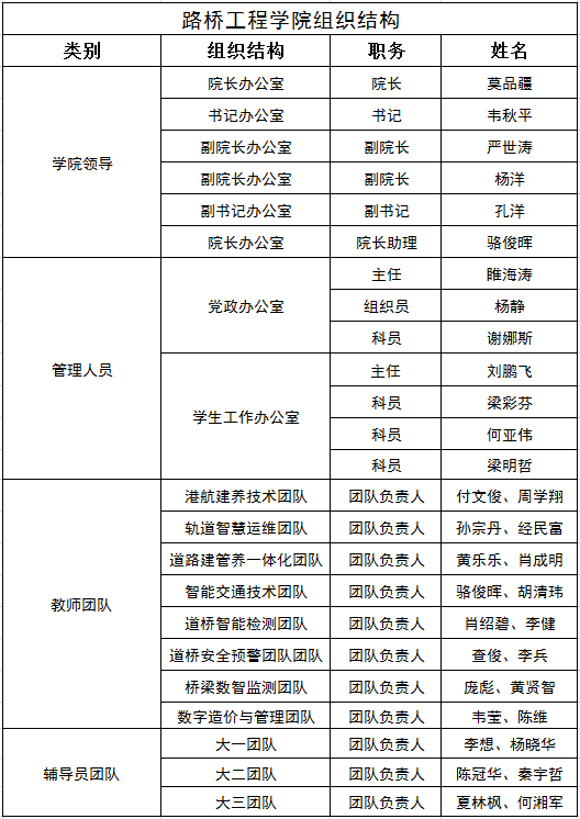
学院组织结构

发布日期:2026-03-11    作者:lizhencheng     来源:     点击: